2018-09-08 来源:玩仔
晓浩老师,可以介绍下少儿编程行业
在我们的学员家长交流群里,有位妈妈提出了这个问题。她13岁的儿子在我们这学完了Scratch,正准备学Python。
如今少儿编程越来越火,她想多了解一些情况,好为孩子的未来做针对性规划。今天和各位家长聊一聊当前少儿编程行业的一些情况。
2015年-2017年的少儿编程
作为青少儿培训的“新星”,国内的少儿编程从2015年开始就悄悄地兴起,这几年发展非常迅速。有数据显示,全国少儿编程培训机构已超过1万家。
关注少儿编程的家长也是逐年递增,这一点从“少儿编程”在百度上的搜索趋势就可以看得出来。2015年和2018年相比,百度指数从200涨到3500。

最左边红点是2015年的百度指数
据不完全统计,仅仅2017年上半年,就有15家少儿编程教育企业获得了融资,等到了今年上半年的投融资事件就已经超过了前一整年的事件数。
分析机构预测,少儿编程行业的投资风口已经形成,接下来将会有更多企业获得融资。
PS:作为少儿编程界的领导品牌,编玩边学已在今年已经获得A轮和Pre-B轮融资。
少儿编程火爆的原因
先说最重要的政策。
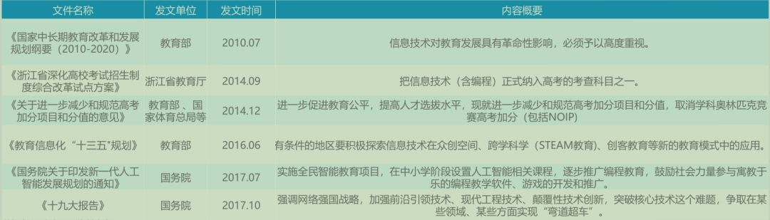
2017年,国务院发布了《新一代人工智能发展规划》,把发展人工智能作为提升国家竞争力的重大战略,明确指出要在中小学阶段设置人工智能相关课程。
国家政策的出台,让“少儿编程”进入了迎来了一个小的爆发点,各地也相继出台了与编程相关的政策,进一步加深了少儿编程的关注度。

编程政策文件 来源:亿欧智库
在社会趋势层面,以人工智能为代表的发展和大量应用,对我们的工作和生活都产生了不小的冲击。
建行上海分行,直接用机器人替代了人工。还有百度的无人汽车、支付宝的刷脸支付,它们背后都有人工智能的影子。

建行的机器人
在未来,人机协同工作很可能成为一种趋势。很多先知先觉的家长也意识到:懂编程可以让孩子更好地和机器协同工作,更从容地应对人工智能浪潮。

学编程的深圳小学生
政策的引导加上社会趋势的引导,让关注孩子教育的家长,对编程有了全新的认知,在他们的观念中,少儿编程逐渐成为值得让孩子学习的科目。
无论从资本市场还是家长关注度来看,未来会有更多的孩子加入编程学习的队伍中,越早学习优势就越大。
少儿编程课分类
当前,孩子们学习的编程课主要是软件编程和硬件编程。
软件编程:主要是Scratch、Python、C++等语言,通过游戏、网页、动画、音乐等教授编程语言。
市面上几乎所有的编程启蒙都是图形化编程,并且结合各自的情况在此基础上进行开发。

Scratch界面
硬件编程:除了机器人硬件外,还有Arduino等开源硬件平台来学习编程。它的一个重要意义在于培养新一代Maker(也就是创客的意思)。
例如我们的Arduino课程,在设计时就采用了基于STEAM的创客教育理念,让孩子们从0到1,从无到有进行创造。
孩子们在学习Arduino的过程中不仅能发挥创造力,创造出一个能够解决生活实际问题的物品,更会在潜移默化中学会知识的构建,掌握解决问题的方法。

Arduino上课情景
一般我们建议三年级的学Scratch,四年级学Arduino,五年级学Python或C++。
这样从图形化编程到代码编程就做到了覆盖,如果想升学加分,可以学C++参加NOIP走自主招生路线。
学习方式
主流学习方式分为线上和线下两种。
由于编程教育“用电脑教电脑”的特殊性,决定了线上教学是更适合、更便捷的教育方式。
一对一or一对多
编玩边学在长期的探索中发现,其实编程“有很强的作品性质”,也就是编程学习的直观效果是通过作品来呈现的,有了作品孩子就会有分享的需要,分享与获得反馈是孩子保持学习动力的很重要的因素。
同时根据peerpressure(同侪压力)理论,同伴间的互动可以有效地激发孩子的学习主动性和竞争意识。
因此小班教学是适合在线少儿编程教育的方式。
基于这点,编玩边学开创了少儿编程界的“哈克尼斯小班”教学模式,在线1对6,更多分享和互动。

哈克尼斯小班教学实拍
腾讯大数据的调查报告也表明6人小班的受欢迎程度,下图是全国家长对培训班型偏好的调查:6-10人小班排名第一。

数据来源:艾瑞数据
未来几年,随着更多政策对编程的倾斜,以及快速发展的人工智能对职业的冲击,将会有越来越多的家长让孩子学习编程。
而那些已经送还学编程和正准备让孩子学编程的家长,无疑是为孩子做了一个正确的决定。
关注我们的自媒体
获取更多精彩内容
编玩边学订阅号
编玩边学服务号
微博
编玩边学广东 深圳
1、"编玩边学"上的内容,包括文章、资料、资讯等,本网注明"来源:编玩边学"的,其版权均为"编玩边学"或深圳市编玩边学教育科技有限公司所有,任何公司、媒体、网站或个人未经授权不得转载、链接、转贴或以其他方式使用。已经得到"编玩边学"许可的媒体、网站,在使用时必须注明"来源:编玩边学",违者本网站将依法追究责任。
2、"编玩边学" 未注明"来源:编玩边学"的文章、资料、资讯等均为转载,本网站转载出于传递更多信息之目的,并不意味着赞同其观点或证实其内容的真实性。如其他媒体、网站或个人从本网站下载使用,必须保留本网站注明的"稿件来源",并自负版权等法律责任。如擅自篡改为" 来源:编玩边学 " ,本网站将依法追究其法律责任。
3、如果本网所转载内容侵犯了您的权益,请与我们联系team@codepku.com,我们将及时处理。
请输入正确的证书编号
学员姓名:孙兴民
课程:Scratch Level 1
发证日期:2019.08.15